Ученые визуализировали стареющие клетки в живых организмах
Специалисты пытаются найти способ отделить процесс старения от сопутствующих ему хронических заболеваний, проводя исследования эндоплазматического ретикулума и его влияния на жизнеспособность клеток.

Стареющие клетки кардинально меняют свою внутреннюю архитектуру, избирательно разрушая части важнейшего клеточного механизма. Этот недавно открытый процесс связан с продолжительностью жизни и может стать мощной мишенью для замедления развития возрастных заболеваний.Источник: Burkewitz et al.
Люди сегодня живут дольше, чем когда-либо, благодаря достижениям медицины и улучшениям в области здравоохранения. Однако эти дополнительные годы часто приносят больше болезней, чем жизненной энергии. Старение неотвратимо повышает риск развития хронических заболеваний, включая рак, диабет и болезнь Альцгеймера, пишет ScienceDaily.
Главная задача лаборатории под руководством Криса Буркевица, доцента кафедры клеточной и эмбриональной биологии Университета Вандербильта, — понять, почему старение так тесно связано с болезнями. Его команда ищет способы разделить процесс старения и развитие заболеваний, чтобы пожилые люди оставались здоровыми. Основные усилия лаборатории сосредоточены на изучении особенностей строения и функционирования клеток, в частности на строении и поведении эндоплазматического ретикулума (ЭР) — важной внутриклеточной структуры, участвующей в производстве белков и липидов.

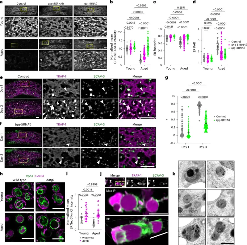
ЭР-фагия стимулирует ремоделирование ЭР с возрастом.Источник: Nature Cell Biology, 2026
Специалисты выяснили, что с возрастом клетки заметно сокращают количество «шероховатого» ЭР, отвечающего за синтез белков, в то время как количество «гладкого» ЭР, синтезирующего жиры, почти не меняется. Это отражает классические признаки старения: падение синтеза защитных белков и усиление жироотложения в тканях. Наибольший интерес вызвал процесс ЭР-фагии — разрушение определенных зон эндоплазматического ретикулума. Ученые предполагают, что манипулирование этим механизмом может лечь в основу терапии, направленной на предупреждение и устранение возрастных заболеваний.
Для наблюдения за изменениями в эндоплазматическом ретикулуме с течением времени ученые воспользовались современными генетическими инструментами и продвинутыми методами световой и электронной микроскопии. Эксперименты проводились на живущих червях вида Caenorhabditis elegans, давно зарекомендовавших себя в исследованиях старения. Прозрачность этих червей и короткий срок их жизни позволяют ученым визуально отслеживать изменения клеток в организме целиком по мере его старения.

