Реликтовый ген лягушек заживляет раны у млекопитающих: доказано учеными
Древний ген амфибий «разбудил» регенерацию у млекопитающих. Российские ученые доказали, что ген лягушки ag1 способен ускорять заживление кожных ран у мышей и запускать механизмы восстановления тканей без фиброза.
Российские ученые обнаружили, что древний ген амфибий ag1 способен ускорять заживление кожных ран у млекопитающих. Эксперимент показал: если перенести этот ген в геном мышей, их раны затягиваются быстрее, а в тканях активируются молекулярные механизмы регенерации.
Работа была выполнена исследователями из Института биоорганической химии имени М.М. Шемякина и Ю.А. Овчинникова РАН совместно с учеными РНИМУ имени Н.И. Пирогова. Результаты исследования опубликованы в журнале Frontiers in Cell and Developmental Biology.
Ученые изучали ген ag1, который регулирует регенерацию у амфибий. В процессе эволюции млекопитающие его утратили, что считается одной из причин их ограниченной способности к восстановлению тканей. Рыбы и земноводные могут не только заживлять раны без рубцов, но и восстанавливать утраченные конечности, тогда как у млекопитающих повреждения обычно сопровождаются образованием шрамов.
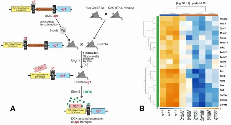
Чтобы проверить влияние гена, исследователи создали трансгенную линию мышей с активируемой экспрессией ag1 гладкой шпорцевой лягушки Xenopus laevis. Эксперименты показали, что при активации этого гена кожные раны у животных закрывались примерно на 20% быстрее, чем у обычных мышей.

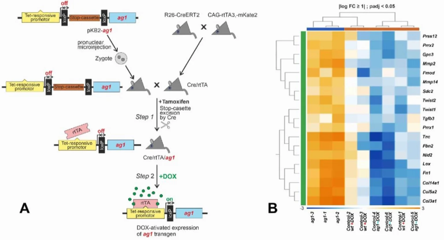
Создание ag1-трансгенных мышей и активация генов, характерных для эмбриональной программы бесшрамового заживления кожи. (A) Схема создания трансгенной линии мышей и индукции у этих мышей экспрессии гена ag1 шпорцевой лягушки Xenopus laevis. (B) Тепловая карта, показывающая активацию набора генов, специфичных для бесшрамового заживления кожи у эмбрионов мышей, при заживлении кожных ран у взрослых мышей трансгенной линии с авктивированным геном ag1Источник: Новости РАН
Гибридная программа заживления
Анализ активности генов показал, что ag1 запускает целый набор молекулярных сигналов, характерных для безрубцового заживления. Среди них — гены, связанные с формированием коллагена III, TGF-β3, Prrx1/2 и Tenascin-C, которые обычно активны при регенерации тканей у амфибий или у эмбрионов млекопитающих.
При этом полностью «амфибийного» восстановления у взрослых мышей не происходило. Вместе с регенеративными процессами продолжали работать и механизмы, формирующие рубцовую ткань. Это позволило ученым предположить, что в организме возникла гибридная программа заживления, сочетающая регенерацию и фиброз.
По мнению исследователей, результаты показывают: даже гены, утраченные сотни миллионов лет назад, могут оставаться совместимыми с молекулярными сетями млекопитающих. Это открывает перспективы для разработки новых подходов в регенеративной медицине и лечения хронических ран.
Интересные факты из смежных исследований

Редкая лягушка-альбиносИсточник: https://commons.wikimedia.org/
У амфибий и рыб способность к регенерации намного выше, чем у млекопитающих: они могут восстанавливать конечности, плавники и другие ткани практически без образования рубцов.
У млекопитающих похожие механизмы наблюдаются только на ранних стадиях развития — например, у эмбрионов раны заживают почти без шрамов.
В других исследованиях ученые показали, что активация древних генетических механизмов может восстанавливать ткани у мышей, включая хрящи и нервные окончания.
Белки-регуляторы роста, такие как факторы роста фибробластов, играют ключевую роль в процессах регенерации и заживления тканей у позвоночных.

